Examples Of Uml Diagrams Use Case Class Component

Abstract Factory Pattern Tutorial

Complete Business Systems Analysis Model Uml Example


Uml Diagram Templates And Examples Lucidchart Blog

Jacobson Use Cases Diagram Restaurant System Use Case

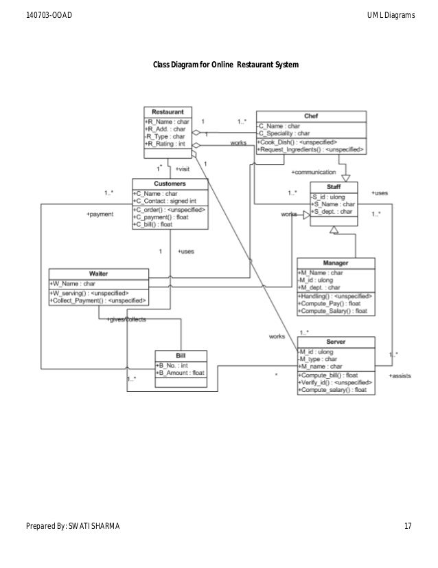
Class Diagram

Class Diagram Use Case And Sequence Diagram

Component Diagram Tutorial Complete Guide With Examples

How To Make A Class Diagram Of An Airline Reservation System

Darshan Sem4 140703 Ooad 2014 Diagrams
Uml Diagrams Library Management System Programs And Notes
P2pu Programming Theory In Practice 2 2 2 Problem
Applications Of Uml Wikipedia
Smithcl13 Restaurantmanagementsystem
Uml Class Diagrams Examples Abstract Factory Design

Online Shopping Domain Uml Class Diagram Example In 2019

Darshan Sem4 140703 Ooad 2014 Diagrams

Uml Class Diagram For Online Food Ordering System You Can

Uml Diagrams Which Diagram To Use And Why Draw Io

Uml Class Diagram Generalization Example Uml Diagrams Uml
Raukas Pos System Class Diagram
Examples Of Uml Diagrams Use Case Class Component

Model User Requirements Visual Studio 2015 Microsoft Docs

Uml Class Diagram Example Online Movie Ticket Booking

Food Ordering System Activity Uml Diagram Freeprojectz

Uml Class Diagram Generalization Example Uml Diagrams Uml

Food Ordering System Use Case Diagram Freeprojectz

What Is Unified Modeling Language Uml
Examples Of Uml Diagrams Use Case Class Component

Bpm Software Online Business Process Modeling Tool Creately

Class Diagram Of The Recoo Recommendation System Download

The Restaurant Uml Class Diagram Download Scientific Diagram

How To Draw A Class Diagram In Uml Lucidchart

Uml Component Diagram Example Online Shopping Uml Class

1 A Class Diagram Of The Basic Functionality Of An Online

Uml Class Diagram Constructor

Uml Diagram Templates And Examples Lucidchart Blog

Focus Map Focusmap On Pinterest
Uml Class Diagram For Document Editor Programs And Notes
Astah Tutorials For Astah Uml Modeling Unified Modeling

Uml Class Diagrams Tutorial Step By Step Salma Medium
No comments:
Post a Comment